來源:北極星環保網
6月15日,生態環境部發布關于公開征求《關于推進實施焦化行業超低排放的意見(征求意見稿)》(以下簡稱“征求意見稿”)。征求意見稿提出,推動焦化企業超低排放改造。到2025年底前,重點區域焦化企業力爭80%左右產能完成改造;到2028年底前,重點區域焦化企業基本完成改造,全國力爭80%左右產能完成改造。已完成超低排放改造的鋼焦聯合企業,要對標對表、查缺補漏,確保焦化工序按期達到本意見要求。
原文如下:
關于公開征求《關于推進實施水泥行業超低排放的意見(征求意見稿)》和《關于推進實施焦化行業超低排放的意見(征求意見稿)》意見的通知
為貫徹落實《中共中央 國務院關于深入打好污染防治攻堅戰的意見》《“十四五”節能減排綜合工作方案》等有關要求,我部組織編制了《關于推進實施水泥行業超低排放的意見(征求意見稿)》《關于推進實施焦化行業超低排放的意見(征求意見稿)》,現公開征求意見(可登錄生態環境部網站.cn/“意見征集”欄目檢索查閱)。
各機關團體、企事業單位和個人均可提出意見和建議。有關意見請書面反饋生態環境部大氣環境司,并注明聯系人及聯系方式,電子文檔請同時發送至聯系人郵箱。征求意見截止時間為2023年6月28日。
聯系人:生態環境部大氣環境司 王宇航
電話:(010)65645610
郵箱:dqsxmc@mee.gov.cn
地址:北京市東城區東長安街12號
郵編:100006
附件:1.關于推進實施水泥行業超低排放的意見(征求意見稿)
2.關于推進實施焦化行業超低排放的意見(征求意見稿)
生態環境部辦公廳
2023年6月15日
(此件社會公開)
關于推進實施焦化行業超低排放的意見(征求意見稿)
推進實施焦化行業超低排放是推動行業高質量發展、促進產業轉型升級、助力深入打好藍天保衛戰的重要舉措。為貫徹落實《中共中央國務院關于深入打好污染防治攻堅戰的意見》《“十四五”節能減排綜合工作方案》等有關要求,加強對各地工作指導,高質量推進焦化行業超低排放改造,提出以下意見。
一、總體要求
(一)指導思想
以習近平新時代中國特色社會主義思想為指導,深入貫徹黨的二十大精神,全面落實習近平生態文明思想,堅持精準、科學、依法治污,更多運用市場化、法制化手段,更好發揮政府作用,推進實施焦化行業超低排放,提升焦化行業全工序、全流程大氣污染治理水平,促進空氣質量持續改善,實現減污降碳協同增效,為深入打好污染防治攻堅戰提供有力支撐。
(二)基本原則
堅持協同增效,系統提升。統籌推進焦化行業超低排放改造和行業碳減排行動,優化調整產業、用能、運輸結構,堅持源頭防控、過程管控、末端治理協同,推動行業治理水平系統提升。
堅持突出重點,分步推進。以改善空氣質量為核心,以揮發性有機物(VOCs)、氮氧化物(NOx)等多污染物協同減排為重點,在大氣污染防治重點區域(以下簡稱重點區域)率先推進,綜合考慮技術、經濟、市場等條件,確定分區域、分階段改造任務。
堅持分類管理,綜合施策。根據行業生產及排放特征,對有組織排放、無組織排放和物料產品運輸分類提出指標限值和管控措施;綜合采取財政、價格、金融、環保等政策,多措并舉推動實施。
堅持企業主體,政府引導。強化企業主體責任,加大資金投入,嚴把工程質量,加強運行管理;更好發揮政府作用,形成有效激勵和約束,增強服務意識,加大多部門聯合懲戒力度,營造公平競爭、健康有序的發展環境。
(三)主要目標
推動焦化企業(含半焦生產,下同)超低排放改造。到2025年底前,重點區域焦化企業力爭80%左右產能完成改造;到2028年底前,重點區域焦化企業基本完成改造,全國力爭80%左右產能完成改造。已完成超低排放改造的鋼焦聯合企業,要對標對表、查缺補漏,確保焦化工序按期達到本意見要求。
二、指標要求
焦化行業備煤、煉焦、熄焦、焦處理、煤氣凈化、化學產品深加工等生產環節,以及物料產品運輸實施超低排放改造,大氣污染物有組織排放、無組織排放、運輸過程總體滿足《關于推進實施鋼鐵行業超低排放的意見》中焦化工序指標要求,還應滿足的具體要求如下。
(一)有組織排放控制指標。在基準含氧量8%的條件下,焦爐煙囪廢氣顆粒物、二氧化硫、氮氧化物、非甲烷總烴、氨排放濃度小時均值分別不高于10、30、150、100、8mg/m3;生產廢水處理設施非甲烷總烴濃度小時均值不高于100mg/m3;其他指標限值見附表1。達到超低排放的焦化企業每月至少95%以上時段小時均值排放濃度滿足上述要求。
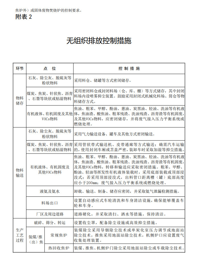
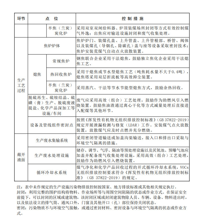
(二)無組織排放控制措施。物料儲存、物料輸送、生產工藝過程等無組織排放源,在保障安全生產的前提下,采取密閉、封閉等有效控制設施。無組織排放控制設施應與生產工藝設施同步正常運行,確保產塵點及生產設施無可見煙粉塵外逸,廠區整潔無積塵、無明顯異味。具體控制措施見附表2。
(三)清潔運輸要求。進出企業物料和產品采用鐵路、水路、管道、管狀帶式輸送機、皮帶通廊等清潔方式運輸比例不低于80%;達不到的企業,汽車運輸部分應全部采用新能源或國六排放標準車輛。重點區域企業清潔運輸比例達不到80%的部分應用新能源汽車替代,其他運輸部分應全部采用新能源或國六排放標準車輛。廠內使用新能源運輸車輛(2025年底前可采用國六排放標準的汽車)。非道路移動機械原則上采用新能源,無對應產品的應滿足國四及以上排放標準。危化品運輸等特種車輛可使用國五及以上排放標準汽車(燃氣車輛達到國六排放標準)。
三、重點任務
(一)優化調整產業結構
嚴把新改擴建項目環境準入關,重點區域嚴禁新增產能,鼓勵地方制定焦化行業產能置換辦法。焦化項目應布設在依法合規設立的產業園區,符合生態環境分區管控要求,推進新改擴建(含搬遷)焦化項目按超低排放水平建設。
推進現有焦化企業實施鋼焦融合、兼并重組。半焦(蘭炭)產業合理控制產業規模,向工業園區或優勢企業集中,陜西、新疆等省(區)制定半焦(蘭炭)企業轉型升級方案。依法依規淘汰焦化落后產能,修訂《產業結構調整指導目錄》,研究提高重點區域焦化行業落后產能淘汰標準,鼓勵有條件的地區制定標準更高的落后產能淘汰政策。嚴格執行質量、環保、能耗、物耗、水耗、安全等法規標準,引導能耗高、排放強度大的低效產能有序退出。列入淘汰計劃的企業或設施不再要求實施超低排放改造。
(二)有序推進現有企業超低排放改造
各地應圍繞空氣質量改善需求,按照推進實施焦化行業超低排放改造的總體要求,把握好節奏和力度,高質量推進焦化企業超低排放改造。要加強對企業的服務和指導,重點針對VOCs無組織排放治理、清潔運輸等薄弱環節改造,幫助企業合理選擇改造技術路線。
因廠制宜選擇成熟適用的環保改造技術。強化源頭治理,鼓勵焦爐采用分段(多段)燃燒、廢氣循環、負壓裝煤等源頭控制措施。脫硫、脫硝、除塵等末端治理應采用成熟穩定的污染治理技術,通過建設備用設施或多倉室改造有效減少治理設施檢修時污染物排放。無組織排放采用密閉、封閉等有效措施,按照“應收盡收”原則配置廢氣收集設施。安裝煤氣自動點火放散裝置,避免直接放散。
加強VOCs全過程治理。焦爐采取正壓密封、磚縫灌漿、陶瓷焊補等源頭控制措施減少爐墻串漏。半焦爐裝煤采取有效措施控制煤氣外逸;采用蒸汽、干法等節水節能型熄焦方式,鼓勵余熱利用;加強出焦輸送設施封閉和廢氣收集處理。各類儲罐(槽、池)以及有機液體裝載點位收集的高濃度VOCs廢氣接入壓力平衡系統或燃燒處理;脫硫再生、硫銨結晶、硫磺(膏)生產、脫硫廢液提鹽、焦油渣干化、生產廢水處理、化學產品深加工等設施或車間收集的低濃度VOCs廢氣采用高效(組合)工藝處理,鼓勵作為助燃風引入燃燒裝置。
煤炭、焦炭等大宗物料和產品中長距離運輸優先采用鐵路或水路運輸,短途接駁優先采用管狀帶式輸送機或皮帶通廊等方式運輸。各地應協調解決鐵路專用線建設、換電站建設等清潔運輸重大事項,提高清潔方式運輸貨運量。
(三)統籌推進焦化行業協同減污降碳
鼓勵企業在超低排放改造時統籌開展減污降碳改造和清潔生產改造,積極探索污染物和溫室氣體協同控制工藝技術,到2025年,完成4.6億噸焦化產能清潔生產改造。引導焦化產業鏈向下游高附加值精細化工產品延伸。鼓勵采用蒸汽加熱或電加熱替代煤氣管式爐。推廣應用干法熄焦、上升管余熱回收、循環氨水及初冷器余熱回收等減污降碳技術。開展節能降碳技術改造,現有焦化企業在規定時限內達到煤炭清潔利用能效基準水平以上,力爭達到標桿水平。采取焦爐煤氣高效綜合利用措施,加強煤氣管網生產調度管理,提高煤氣利用率。鼓勵企業優先采用清潔低碳運輸方式,打造綠色供應鏈。
(四)強化全過程精細化環境管理
實施超低排放改造的企業,可通過加強污染物排放自動監測、過程監控和視頻監控設施建設等方式自證穩定達到超低排放要求,包括以下措施。主要排放口安裝自動監控設施,焦爐煙囪(含熱備煙囪)增加非甲烷總烴和氨排放自動監測。在煤氣凈化、油庫、化學產品深加工等區域安裝VOCs監測設備。主要生產裝備和污染治理設施安裝分布式控制系統(DCS),重點工序安裝高清視頻監控設施,關鍵點位布設空氣質量監測微站。建設全廠一體化環境管控平臺,記錄有組織排放、無組織排放相關監測監控和治理設施運行情況,以及清潔運輸情況。自動監測、DCS系統等數據至少保存五年以上,高清視頻監控數據至少保存六個月以上(具體要求見附表3、4)。
加強運行管理。強化熱工調節,保持生產穩定。建立定期巡檢工作機制,加強爐門清理與泄漏修復管理,根據產塵點距離合理設置捕集裝置。采取合理控制脫硝劑用量,優化反應溫度、反應區間和停留時間等有效措施控制氨逃逸。加強生產組織管理和設備維護,降低推焦除塵風機、焦爐煙囪風機和煤氣鼓風機等事故檢修頻次,減少非正常工況污染物排放。嚴禁采用未達標的生產廢水直接熄焦。規范開展設備與管線組件泄漏檢測與修復(LDAR),提高動靜密封點精細化管理水平。加強全廠一體化環境管控平臺數據動態分析和預警應用。
強化運輸管理。企業應配備專職人員加強運輸管理,建設門禁及視頻監控系統,以及進出廠運輸車輛、廠內運輸車輛、非道路移動機械電子臺賬。企業應使用達標車輛運輸,鼓勵與供車單位、原輔材料供貨單位及產品購買單位簽訂車輛排放達標保證書、增加相應合同條款、提供運輸車輛年檢合格證明等方式實現車輛的達標管理。具體要求見附表5。
完善管理制度。建立健全企業環保管理機構,設置環保專職人員;建立企業環保設施檢修與維護、環境監測、環保監督與考核、環保應急預案等管理制度;按照排污許可技術規范要求,規范、準確、完整記錄環境管理臺賬,如實反映生產設施、污染治理設施運行情況。
四、政策措施
焦化企業達標排放是法定責任,超低排放是鼓勵導向,對于完成超低排放改造的焦化企業加大政策支持力度。
(一)加大財稅金融支持。落實環境保護稅法和購置環境保護專用設備企業所得稅抵免優惠政策。按照《大氣污染防治資金管理辦法》對焦化超低排放改造項目予以支持。鼓勵銀行機構給予焦化企業信貸支持用于超低排放改造,支持符合條件的企業發行債券進行直接融資,募集資金用于超低排放改造等領域。
(二)實行差別化環保管理政策。充分發揮標桿企業引領示范作用,已完成超低排放改造并公示的焦化企業,可開展A級績效評級工作,在重污染天氣預警期間可采取自主減排措施。未完成超低排放改造的焦化企業,重污染天氣預警期間嚴格按要求落實應急減排措施,加大執法監管力度。鼓勵有條件的地區制定基于污染物排放、能耗、溫室氣體排放的差別化電價、信貸金融等政策。
(三)加強技術支持。研究制定焦化行業超低排放改造相關技術指導文件,修訂煉焦化學工業大氣污染物排放標準。鼓勵焦炭產能大省出臺煉焦化學工業地方排放標準,制定半焦(蘭炭)企業清潔生產評價標準。支持焦化企業與高校、科研機構、環保工程技術公司等合作,創新節能減排技術。鼓勵生態環境科研院所聯合行業協會搭建焦化企業超低排放改造交流平臺,促進成熟先進技術推廣應用。
五、實施保障
(一)加強組織領導。生態環境部會同發展改革委、工業和信息化部、財政部、交通運輸部等共同組織實施本意見,有關部門各司其職、各負其責、密切配合、形成合力,加強對地方工作指導,及時協調解決推進過程中的困難和問題。生態環境部會同有關部門建立焦化行業超低排放改造管理臺賬。各地要加強組織領導,做好監督、管理和服務工作。各省(區、市)制定本地焦化行業超低排放改造計劃或焦化產業綠色轉型升級改造方案,確定年度重點改造項目或任務,于2023年12月底前報送生態環境部、工業和信息化部。
(二)強化企業主體責任。焦化企業是實施超低排放改造的責任主體,要按照國家和地方有關要求制定具體工作方案,力求做到企業領導真重視、資金真投入、實施真工程、管理水平真提升,確保按期完成改造任務。企業要加強人員技術培訓,健全內部環保考核管理機制,實現治理設施長期連續穩定運行。在環保治理工程建設和運行過程中,要嚴格執行安全管理有關規定,切實落實企業安全生產主體責任。大型鋼鐵、焦化企業集團要發揮表率作用,及時將改造目標任務分解落實,力爭提前完成。
(三)嚴格評價管理。生態環境部會同有關部門,按照各省(區、市)焦化行業超低排放改造計劃方案,每年對上一年度超低排放改造完成情況進行評價,納入污染防治攻堅戰工作考核評價體系。
企業完成超低排放改造并連續穩定運行一個月后,可自行或委托有資質的監測機構和有能力的技術機構,嚴格按照指標要求和相關技術文件開展評估監測。穩定達到超低排放要求的,可報送當地生態環境、工業和信息化等部門。鼓勵行業協會發揮橋梁紐帶作用,指導企業開展超低排放改造和評估監測工作。
加大信用監管力度,對于建設工程質量低劣的環保公司和環保設施運營管理水平低、存在弄虛作假行為的運維機構以及評估監測機構等,按國家有關規定開展信用管理,依法依規開展失信聯合懲戒。
(四)強化監督執法。各地要加強日常監督和執法檢查,對不達標企業、未按證排污企業,依法依規處罰;嚴厲打擊弄虛作假、擅自停運環保設施等嚴重違法行為。對已完成超低排放改造的,開展事中事后監管,建立動態監督管理臺賬,組織“雙隨機”檢查,對不能穩定實現超低排放的,及時調整出動態管理名單,視情節取消相關優惠政策,并向社會公開。
(五)加強宣傳引導。做好政策解讀和宣貫,營造有利于開展焦化行業超低排放改造的良好輿論氛圍,增強企業開展超低排放改造的責任感和榮譽感。各級有關部門要積極跟蹤相關輿情動態,及時回應社會關切,宣傳報道地方和企業的優秀做法。





